大气十条加速落地 推动立邦等相关企业转型

   2017-12-17 0
核心提示:大气十条加速落地 推动立邦等相关企业转型
12月11日,北京市实时空气质量指数为27,空气中细颗粒物(PM2.5)平均浓度为9微克/立方米。北京市环保局通报,1-11月份,北京市PM2.5累计浓度为58微克/立方米,同比下降13.4%,较2013年同期下降35.6%,距大气十条第一阶段目标仅一步之遥。显著的成绩后,是国家铁腕治污,环境执法扎实落地,推动相关污染行业向环保转型。其中,占全国VOCs排放总量达18.5%的涂料行业,受波及最大。

近日,《北京市2017年空气重污染应急制造业企业停限产名单》(下称名单)被详细披露。在大气十条收官之年,市级停限产企业数量激增500家,总数达到712家。据了解,按照新版《北京市空气重污染应急预案》要求制定的《北京市空气重污染应急工业分预案(2017年版)》,已将制造业企业停限产响应级别从以往的橙色预警提前到黄色。而且,此前北京市对于企业减排措施应满足何种减排比例并无具体要求,这次的新预案则增加了企业减排措施应满足相应减排比例的要求。

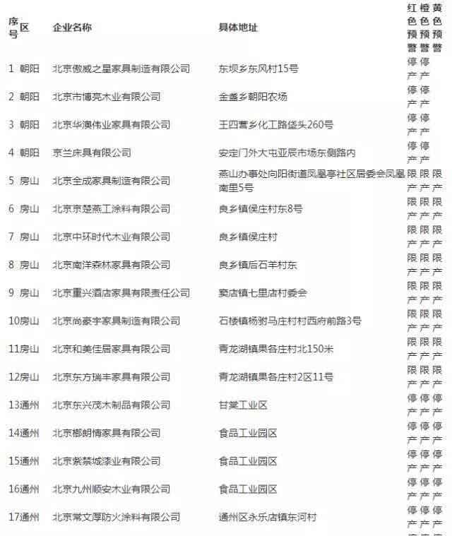
名单中,除北京京楚燕工涂料有限公司、北京常文厚防火涂料有限公司、北京永顺亮邦涂料厂等涂料生产企业外,涂料企业的下游产业也广受波及。家具企业限、停产数量达87家,记者调查了解到,作为传统的家具集散市场和生产基地,仅北京通州一地,在本次“限停潮”影响下,就有49家家具企业在名单内。

此外,据日前廊坊市工信局通报显示,包括国内销量第一的立邦在内的多家涂企已被限、停产。其中,立邦关停厂区分别为廊坊立邦涂料有限公司与立邦涂料(河北)有限公司,此外廊坊华钜涂料有限公司、霸州市美诺涂料有限公司、沃尔瓦格涂料(廊坊)有限公司等企业均榜上有名。

天津地区,则有多家涂料企业被列入了《国家重点监控企业(污染)名单》。其中包括立邦涂料(天津)有限公司、PPG涂料(天津)有限公司、天津灯塔涂料有限公司等。
北京市环保局相关负责人介绍,大气十条实施以来,我国在建立环渤海包括京津冀、长三角、珠三角等区域联防联控机制后,对重点行业采取用法律、标准“倒逼”产业转型升级的方式进行治理。
针对涂料行业,北京目前已制定、修订了行业的排放标准,并强制公开重污染行业企业环境信息,为推动涂料及相关行业进一步转型,环保部门在加强公布力度的同时,也将加大违法行为处罚力度。
 
举报收藏 0打赏 0评论 0
 
更多>同类泵业资讯
推荐图文
推荐泵业资讯
点击排行
网站首页  |  关于我们  |  联系方式  |  用户协议  |  隐私政策  |  版权声明  |  网站地图  |  排名推广  |  广告服务  |  积分换礼  |  网站留言  |  RSS订阅  |  违规举报